Saturday March 2026

হটলাইন

কনটেন্টটি শেষ হাল-নাগাদ করা হয়েছে: রবিবার, ১৩ এপ্রিল, ২০২৫ এ ০৩:২৯ PM

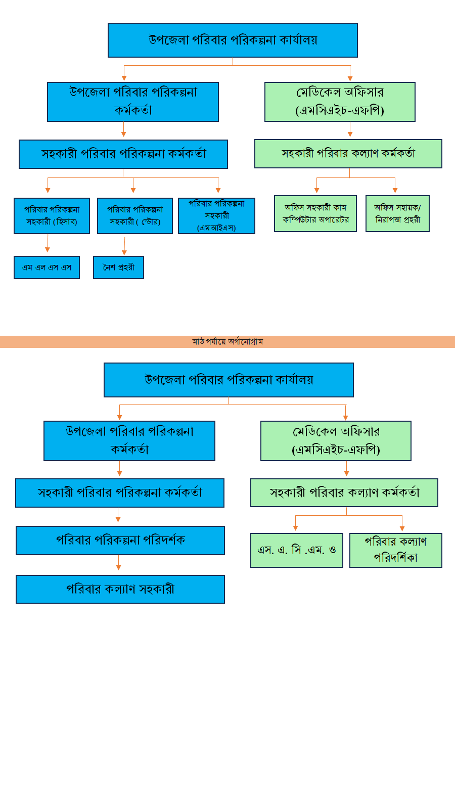
সাংগঠনিক কাঠামো

কন্টেন্ট: পাতা

ফাইল ১

ফাইল প্রিভিউ ওয়েব ব্রাউজারে সমর্থিত নয়

ফাইল ১

ডাউনলোড করুন

এক্সেসিবিলিটি

স্ক্রিন রিডার ডাউনলোড করুন